4 Mind Viruses in AI Programming
Beware of 4 AI programming mind viruses: multi-agent chaos, RAG flaws, instruction overload & long CoT. True breakthrough lies in simplicity & trusting the model's innate power.
"AI Disruption" Publication 7400 Subscriptions 20% Discount Offer Link.
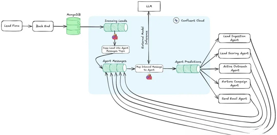
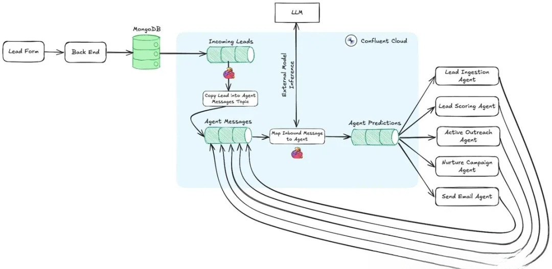
The Gorgeous Trap of Multi-Agent Orchestration
The vast majority of valuable agent work is essentially single-threaded and sequential at its core.
Managing a system composed of multiple LLM-driven sub-agents creates exponentially growing complexity.
This "orchestration layer" itself becomes an extremely fragile and difficult-to-debug monster. Often, teams spend enormous effort building and maintaining this complex collaborative framework, with costs far exceeding the marginal benefits it brings.
Rather than building a chaotic and unmanageable "committee," it's better to create a powerful, clear-thinking "lone wolf." A well-designed single-threaded agent that follows a clear "Thought-Action Loop" can often complete tasks more stably and efficiently.




